RS485 adalah teknik komunikasi data serial yang dikembangkan di tahun 1983 di mana dengan teknik ini, komunikasi data dapat dilakukan pada jarak yang cukup jauh yaitu 1,2 Km. Selain dapat digunakan untuk jarak yang jauh teknik ini juga dapat digunakan untuk menghubungkan 32 unit beban sekaligus hanya dengan menggunakan dua buah kabel saja tanpa memerlukan referensi ground yang sama antara unit yang satu dengan unit lainnya.


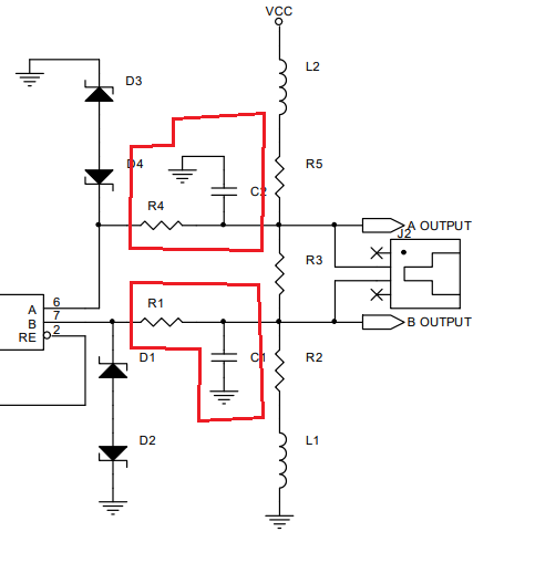
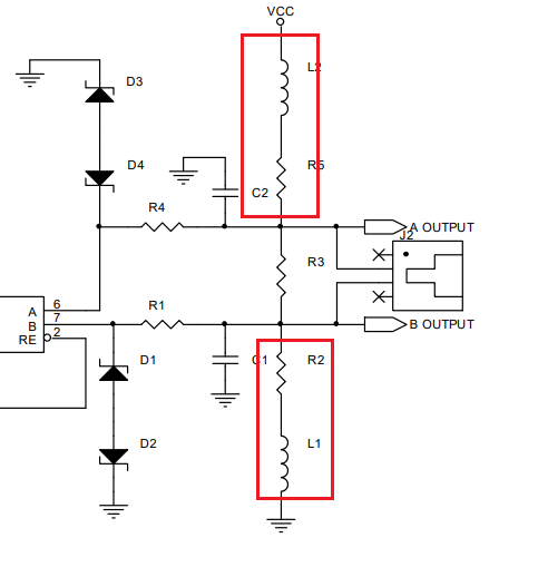
Rangkaian di atas adalah skema dari antar muka RS485 buatan Delta Electronic V2.0 yang diproduksi pada tahun 2008. D1 hingga D4 yang dipasang saling berbalik berfungsi untuk mengatasi tegangan berlebih di sisi positif maupun negatif

Rangkaian R-C membentuk low pass filter dengan periode cut off sebesar 0,7 x R x C atau 0,7 x 22 ohm x 220 pF yaitu 3,3 x 10 uS atau frekwensi 295,159 KHz. Untuk transmisi data dengan kecepatan yang lebih tinggi, maka nilai capacitor C1 dan C2 dapat diubah sesuai kebutuhan.

Rangkaian R-L yang terdiri dari R2, R3, R5 dan L1, L2 dibentuk untuk memberikan bias negatif maupun positif pada jalur B dan A sehingga proses pengiriman data dalam bentuk perbedaan tegangan dapat dilakukan. Selain itu L1 dan L2 juga berfungsi untuk meredam masuknya frekwensi tinggi melalui jaringan sumber daya.
MAX485 buatan MAXIM adalah IC yang menjadi komponen utama Modul yang didisain untuk komunikasi data secara bidirectional atau multipoint dengan Standard ANSI EIA/TIA-422-B dan ITU V11. Data yang ditransmisikan oleh IC ini dikirim dalam bentuk perbedaan tegangan yang ada pada kaki A dan B dari MAX485. MAX485 berfungsi sebagai pengirim data atau penerima data tergantung dari kondisi kaki-kaki kontrolnya yaitu DE dan RE. Apabila kaki DE berlogika 0 dan RE berlogika 0, maka MAX485 berfungsi sebagai penerima data sedangkan bila kaki DE berlogika 1 dan RE berlogika 1 maka MAX485 berfungsi sebagai pengirim.

Sistem komunikasi dengan menggunakan RS485 ini dapat digunakan untuk komunikasi data antara 32 unit peralatan elektronik hanya dalam dua kabel saja. Selain itu, jarak komunikasi dapat mencapai 1,6 km dengan digunakannya kabel AWG-24 twisted pair.
Pada tahun 2024 kami telah merevisi Modul RS-485 menjadi V3.0 dengan tambahan fitur-fitur sebagai berikut
- Perbaikan dioda-dioda zener pada bagian overvoltage protection
- Jumper untuk aktifkan mode auto control mode
- 1 channel opto coupler mengubah control RS485 slave dengan teknik current looping
- VCC = Sumber daya 5V/3.3V
- RX = Data input MCU
- TX = Data Output MCU
- CTR = Manual Control Mode, HIGH = Transmit, LOW = Receive
- A & B = bagian yang dihubungkan ke A & B dari RS485 yang lain
- CL = Current loop control untuk switch mode RS485 slave
- GND = 0V dari sumber daya
RS-485 V3.0 ini dapat diperoleh di link berikut
DELTA ELECTRONIC
Paulus Andi Nalwan, ST
